Как с нуля запустить CRM-маркетинг в high-risk NSFW-нише, добиться Open Rate 28% и получить ROI 58% за первый месяц.
NSFW это Not Safe For Work - переводится как "не безопасная для работы". Это "серая" зона для маркетинга.
Нашей команде была поставлена задача по запуску email-маркетинга для AI-стартапа Realistic AI, флагманом которого является NSFW-сервис Pornworks.ai. За первый месяц была развернута техническая инфраструктура, разработана стратегия коммуникаций с учетом высокого риска попадания в спам, проведена валидация и сегментация базы (~240 тыс. контактов) и запущены первые кампании. Благодаря грамотному прогреву домена, A/B-тестированию шаблонов и релевантному контенту, мы достигли среднего Open Rate в 16% (с пиками до 28%), Click Rate в 18% и получили первые продажи с канала email-маркетинга, обеспечив ROI проекта на уровне 58%.

1. О клиенте
- Компания: Realistic AI
- Проекты:
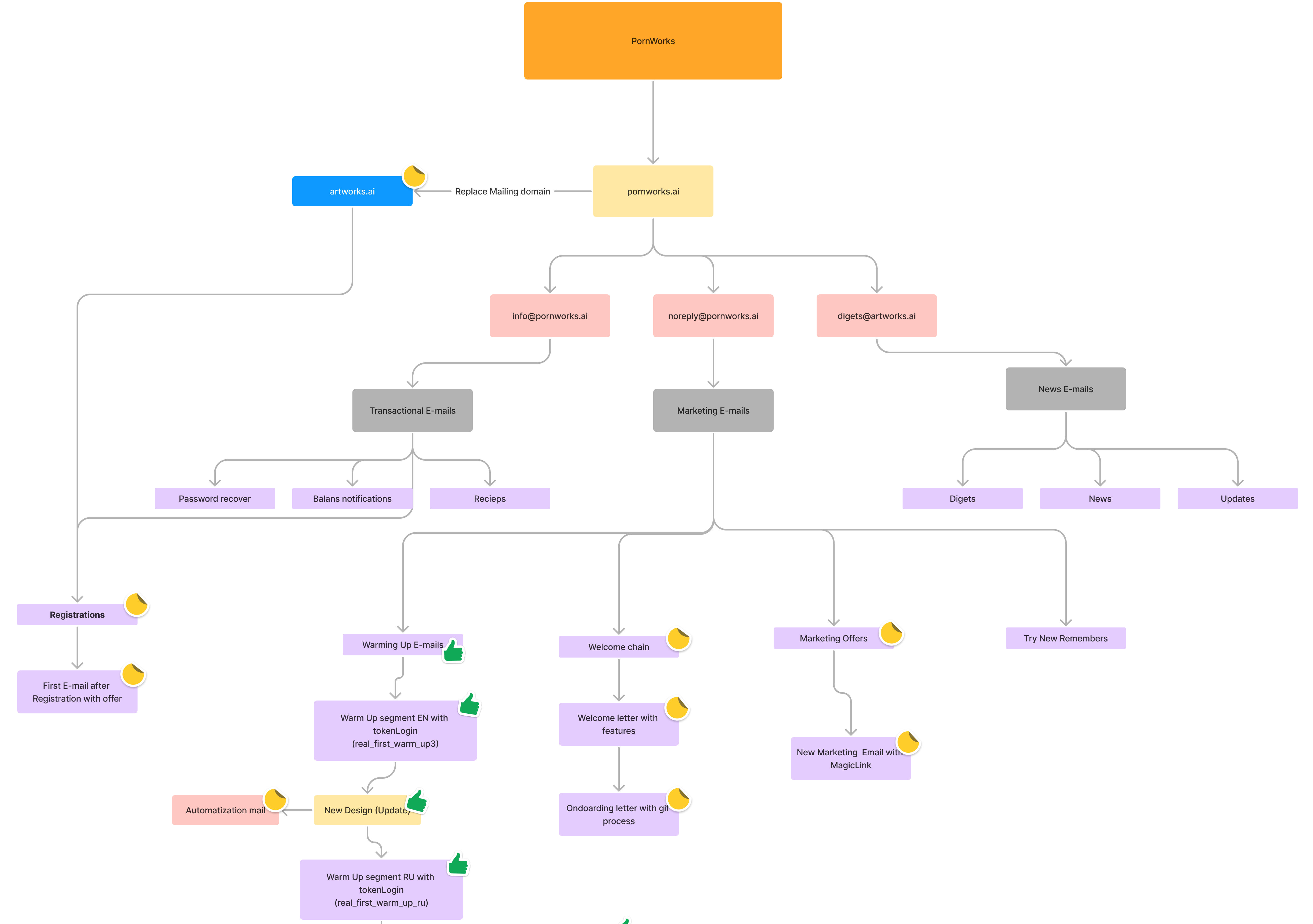
- Pornworks.ai: Флагманский проект, AI-генератор NSFW (18+) контента. Источник основной базы пользователей (~99% трафика).
- Artworks.ai: "Материнский" SFW-бренд, стратегически выбранный для ведения всех внешних коммуникаций (email, биллинг) для минимизации рисков.
- Бизнес-модель: Freemium с платными подписками и покупкой кредитов.
2. Проблема / Задача (The Challenge)
На старте проекта перед нами стоял пул задач, который можно разделить на три блока:
- Стратегический: Разработать и запустить с нуля CRM-стратегию для "спящей" базы в ~240,000 пользователей, которая ранее не получала маркетинговых писем.
- Технический: Развернуть, настроить и интегрировать всю необходимую инфраструктуру (CDP, ESP), провести валидацию и сегментацию базы.
- Юридический: Обеспечить соответствие рассылок законодательным нормам (GDPR, CAN-SPAM Act).
Ключевые вызовы (особенности ниши):
- Высокий риск блокировок: Домен
pornworks.aiи любая связанная с ним NSFW-тематика являются "красным флагом" для почтовых сервисов, что грозило мгновенным попаданием в спам.

- Конфиденциальность пользователей: Аудитория подобных сервисов ценит анонимность. Прямая коммуникация от "Pornworks" в личном почтовом ящике могла вызвать негатив и высокий процент отписок.
- "Холодная" база: Отсутствие предварительного прогрева базы и опыта коммуникаций повышало риск жалоб и ухудшения репутации отправителя.
3. Решение (Strategy & Solution)
Работа была выстроена в 3 последовательных этапа, согласно утвержденному плану.

Этап 1: Фундамент и стратегия "Чистого домена"
- Техническая настройка CDP: Развернута MautiBox на серверах клиента в On-Premises формате. Настроена интеграция с основной базой данных, созданы и смаппированы все необходимые поля для будущей сегментации.
- Валидация базы: Проведена валидация ~300 тыс. контактов через Neverbounce API, что позволило получить "чистую" базу в ~240 тыс. валидных email-адресов.
- Ключевое решение: Для всех рассылок был выбран "чистый" домен
artworks.ai. Это позволило обойти спам-фильтры, начать строить положительную репутацию отправителя и создать безопасный "мост" для будущих интеграций с PayPal/Stripe. - Настройка домена и ESP: Проведена полная настройка DNS (SPF, DKIM, DMARC) для
artworks.aiи его интеграция с сервисом отправки SendGrid. - Юридическая база: Разработаны и размещены на сайте страницы с политиками GDPR и CAN-SPAM Act, а в шаблоны писем добавлены все необходимые юридические элементы.
Этап 2: Контент и запуск прогревочных кампаний
- Создание Master-шаблона: Разработан адаптивный HTML-шаблон письма, который был SFW (безопасным), но при этом сохранял стилистику бренда и был понятен пользователям. Внедрена персонализация (имя, язык, токен для автологина).

- Первая рассылка (Warm-up): Запущена тестовая кампания с анонсом новой AI-модели "ReV Animated" на небольшой сегмент англоговорящей аудитории.
- Анализ и A/B-тестирование:
- Анализ тепловой карты: Мы проанализировали клики в первом письме. Тепловая карта показала, что основной CTA "Go to Gallery" (64% кликов) был значительно эффективнее, чем верхний "Try AI model" (5%).

- Оптимизация шаблона: На основе этих данных мы изменили шаблон: подняли кнопку "Gallery" выше, добавили больше информации о преимуществах и сделали акцент на "входе в один клик".
- Результат A/B теста: Оптимизированный шаблон показал рост Open Rate с 18% до 28% и Click Rate с 17% до 25%, а Unsubscribe Rate снизился на 10%.
- Анализ тепловой карты: Мы проанализировали клики в первом письме. Тепловая карта показала, что основной CTA "Go to Gallery" (64% кликов) был значительно эффективнее, чем верхний "Try AI model" (5%).
Этап 3: Масштабирование и автоматизация
- Сегментация по языку и поведению: Запущены массовые рассылки по сегментам RU и EN. Внедрена более глубокая сегментация на основе предпочтений пользователей (realistic vs fantasy).

- Разработка Welcome-цепочки: На основе карты коммуникаций
были спроектированы и реализованы автоматические приветственные и онбординговые цепочки писем.
4. Результаты
- Ключевые метрики email-кампаний:
- Отправлено: 38,376 писем.
- Open Rate (OR): 15.96% (средний), с пиками до 28.4% на оптимизированных кампаниях.
- Click Rate (CR): 18.36% — очень высокий показатель, говорящий о качестве и вовлечённости аудитории.
- Unsubscribe Rate (UR): 5.77% — показатель в пределах нормы для "холодной" high-risk ниши, который мы планомерно снижали.
- Эффективность трафика (данные Google Analytics):
- Email-канал занял 1-е место по проценту взаимодействий (86.47%) среди всех каналов трафика.
- Email-канал показал 2-е место по среднему времени взаимодействия (7 мин 11 сек).
- Вывод: Email-маркетинг приводил самую качественную и вовлеченную аудиторию на сайт.
- Финансовые показатели:
- Первые продажи: Зафиксированы первые конверсии в оплату напрямую с email-канала.
- ROI (Return on Investment): 58%. На затраты в 174,000 руб. (работы по внедрению + сервисы) была получена эквивалентная выгода в 275,000 руб.
5. Особенности CRM-маркетинга в NSFW-нише (Лайфхаки для конференции)
- Стратегия "Зонтичного бренда": Главный лайфхак. Все коммуникации ведутся от "чистого" SFW-домена (
artworks.ai), который юридически и технически является "лицом" компании. Ссылки при этом могут вести на основной NSFW-продукт. Это решает 90% проблем с доставляемостью. - SFW-first контент: В письмах используется только безопасный контент (SFW-изображения, нейтральные тексты). Задача — заинтриговать и мотивировать пользователя перейти на сайт, где он уже увидит основной продукт.
- Акцент на конфиденциальности: В коммуникации важно уважать желание пользователя оставаться анонимным. Мы избегали прямых упоминаний "Porn" в теме письма и использовали завуалированные формулировки ("unleash your creativity", "create your perfect AI characters").
- Юридическая броня: Максимальное внимание к GDPR и CAN-SPAM. Наличие страниц с политиками, понятная кнопка отписки и прозрачность в сборе данных — обязательны, так как SFW-домен находится в открытом правовом поле.
- Сегментация по "интересам": Аудитория в NSFW очень разнородна (реализм, аниме, определенный фетиш и т.д.). Глубокая поведенческая сегментация позволяет отправлять релевантный контент и значительно снижать процент отписок.
6. Следующие шаги
- Запуск Welcome- и онбординг-цепочек для повышения удержания (retention) новых пользователей.
- Внедрение транзакционных писем для допродаж и реактивации (брошенная оплата, хранение изображений).
- Масштабирование рассылок до 100,000+ в месяц с дальнейшим углублением A/B-тестирования для роста ключевых метрик на 20%.